为深入贯彻落实习近平总书记关于建设世界一流科技期刊的重要指示精神,全面落实《关于深化改革 培育世界一流科技期刊的意见》,进一步推动科技期刊在服务国家创新驱动发展战略中的重要作用,助力实现2035年建成科技强国的战略目标,中国科学技术期刊编辑学会定于2025年10月22—25日以“卓越引领,协同发展”为主题,在湖南长沙召开2025年学术年会,本届年会特邀多位院士及编辑出版专家做学术报告,并将发布“2025年学术年会高质量论文”与“《编辑学报》2020—2024年高影响力论文”,同期拟召开《编辑学报》新一届编委会成立大会。本次会议旨在搭建高水平学术交流平台,汇聚科技期刊出版界、学术界和产业界的智慧力量,诚邀全国科技期刊出版同人,共同探讨新时代科技期刊助力科技强国建设的新路径、新模式。学会将为全程参会代表发放学时证明。

一、会议时间:2025年10月22—25日(22日报到,25日撤离)

二、会议地点:湖南长沙时代华瑞大酒店

三、会议主题:卓越引领  协同发展

四、大会日程(受邀专家持续更新中,以下排名不分先后)

1)23日全天主会场报告初步安排

2)24日上午领军期刊分论坛报告初步安排

主持人:蔡斐、杨柳春

蔡  斐 中国科技期刊编辑学会常务理事/学术委员会主任,《航空学报》杂志社社长、编审

杨柳春 中国期刊协会常务理事,中国科技期刊编辑学会学术委员会副主任,中国发展战略学研究会秘书长

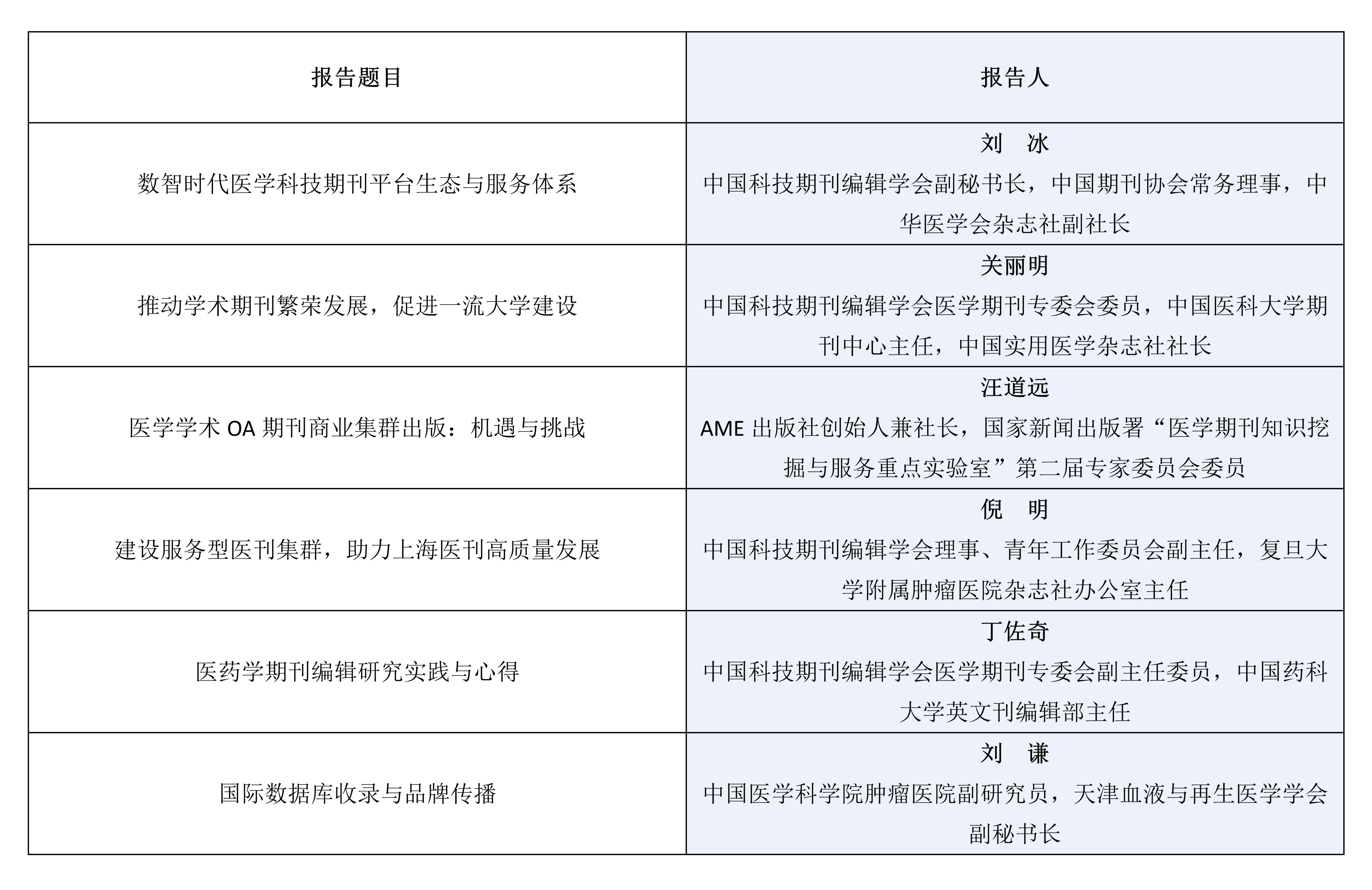
3)24日上午医学期刊分论坛报告初步安排

主持人:潘旸

潘  旸 中国科技期刊编辑学会医学期刊工作委员会副主任委员,中华医学会杂志社市场营销部主任,《母胎医学杂志(英文)》编辑部主任

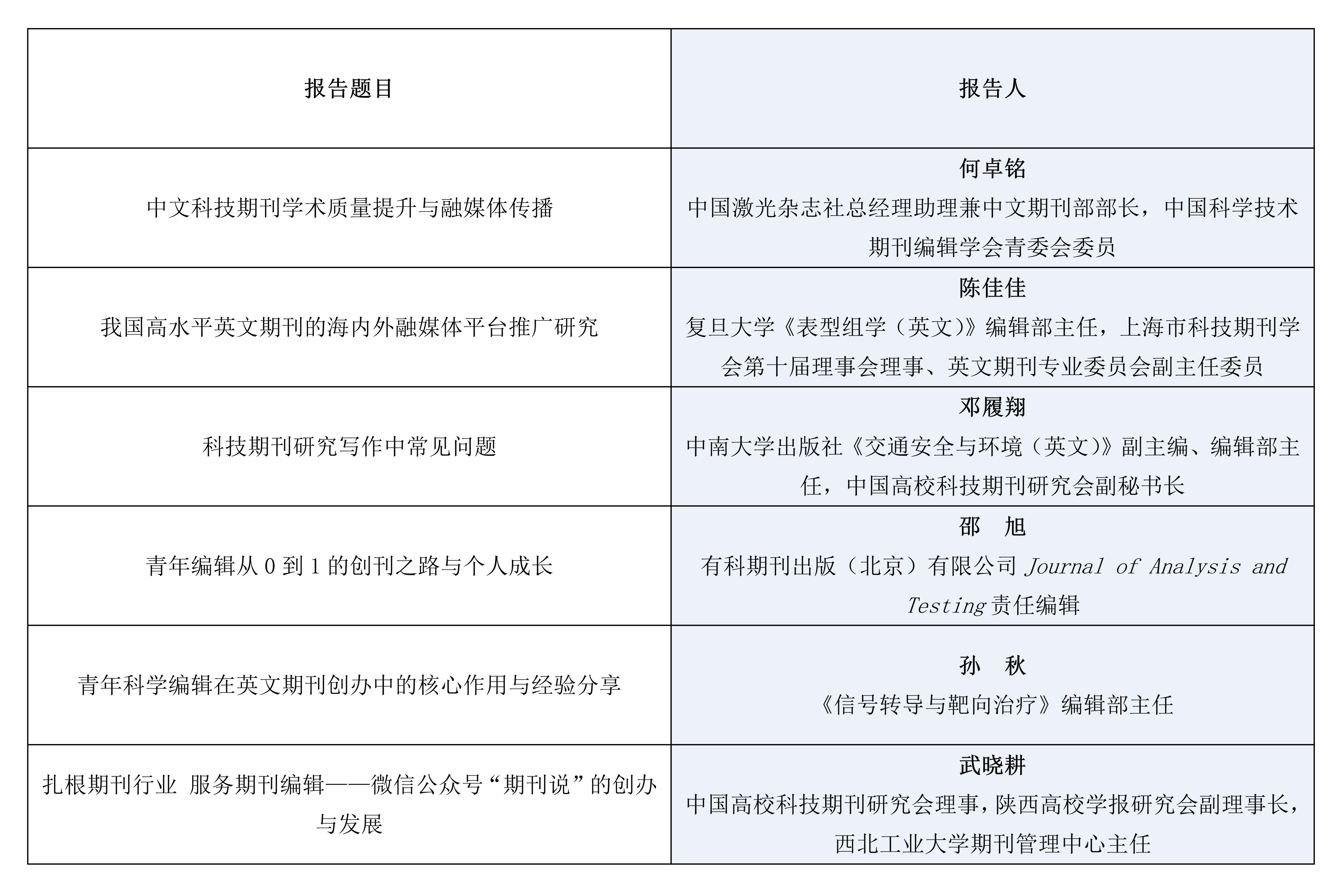
4)24日上午青年编辑分论坛报告初步安排

主持人:李明敏

李明敏 航空学报杂志社副社长,中国科技期刊编辑学会青委会副主任

5)24日上午期刊评价分论坛初步安排 

期刊评价分论坛主持人刘筱敏,目前已邀请到的嘉宾如下:

期刊评价分论坛邀请期刊评价的专家学者,从SCI、Scopus、全球开放获取期刊推荐目录、应用型期刊评价、中文期刊评价等近期评价方法及进展的角度进行介绍,并就期刊评价在期刊发展中的作用进行广泛的交流切磋。现征集议题,各位老师可将自己的观点、问题提交至中国科学技术期刊编辑学会邮箱:cessp1987@vip.163.com,,提交时间截至10月15日。希望您是现场嘉宾的一员,现场碰撞,改进评价模式推动期刊发展。

五、会议注册

(一)注册方式

手机微信、QQ扫码注册

 

复制网址到浏览器注册

https://cessp.kejie.org.cn/meeting/cessp2025/

1)请扫码填写注册信息、发票信息、住宿信息

2)如您注册后发现填写信息有误,可以再次扫码进入进行信息更正。

3)若注册后,需取消报名,请联系010-62147743或者18800118306为您取消报名。

备注:注册操作方式请见会议网站首页,会前一周将关闭该程序,无法报名和修改信息。如需报名或修改信息请联系会务组。

(二)缴费标准:(单位:元,费用不含住宿与交通)

(三)付款方式

微信、支付宝扫码支付

 

1)微信、支付宝左侧扫码汇款:

请在汇款附言处注明:姓名参加年会

2)银行汇款:

开户行:中国农业银行北京白石桥支行

户名:中国科学技术期刊编辑学会

帐号:11050501040000412

请在汇款附言处注明:姓名参加年会

3)现场缴费:仅支持银行卡支付(POS机刷卡)

(四)发票说明

1)内容:会议费

2)发票信息请在注册系统填报,可以选择电子普票、电子专票 

特别说明:请仔细核对发票信息,若开票有特殊要求请务必提前与学会财务联系,发票一经开出,不再退换。

联系人及联系电话:李老师 18800118306

六、酒店预订

(一)湖南长沙时代华瑞大酒店

1)大床房

2)标间(双床)

(二)预订说明

1)报名时请在系统内完成酒店预订。

2)酒店房间数量有限,以在报名系统内预订为准。

3)已经预订宾酒店的参会代表,如有特殊情况不能参会,请至少提前一周通知会务组。

七、联系方式

投稿咨询:邵老师 010-62147006

会议注册、住宿、财务咨询:李老师 18800118306

协办单位咨询:苏老师 010-62147743

 

 

 

 

中国科学技术期刊编辑学会

2025年9月26日